中国政府网
西藏自治区人民政府网
无障碍
繁
关怀版
网站支持IPv6
首页
新闻
政策
服务
互动
醉美林芝
您当前的位置:
首页
/
新闻中心
/
部门动态
【一类事一次办】第九期——我要开首饰店
来源:
市行审局
发布时间:
2024年11月04日 16时46分
浏览量:
字号:【
大
中
小
】
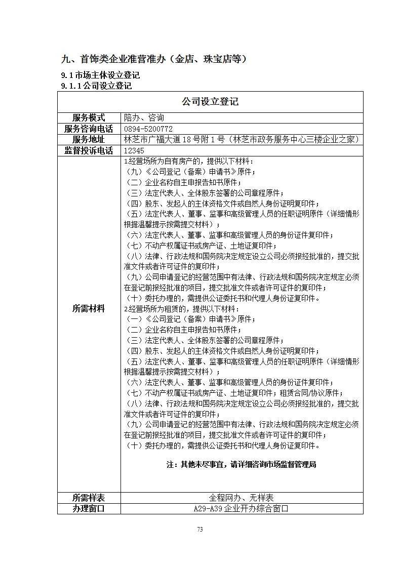
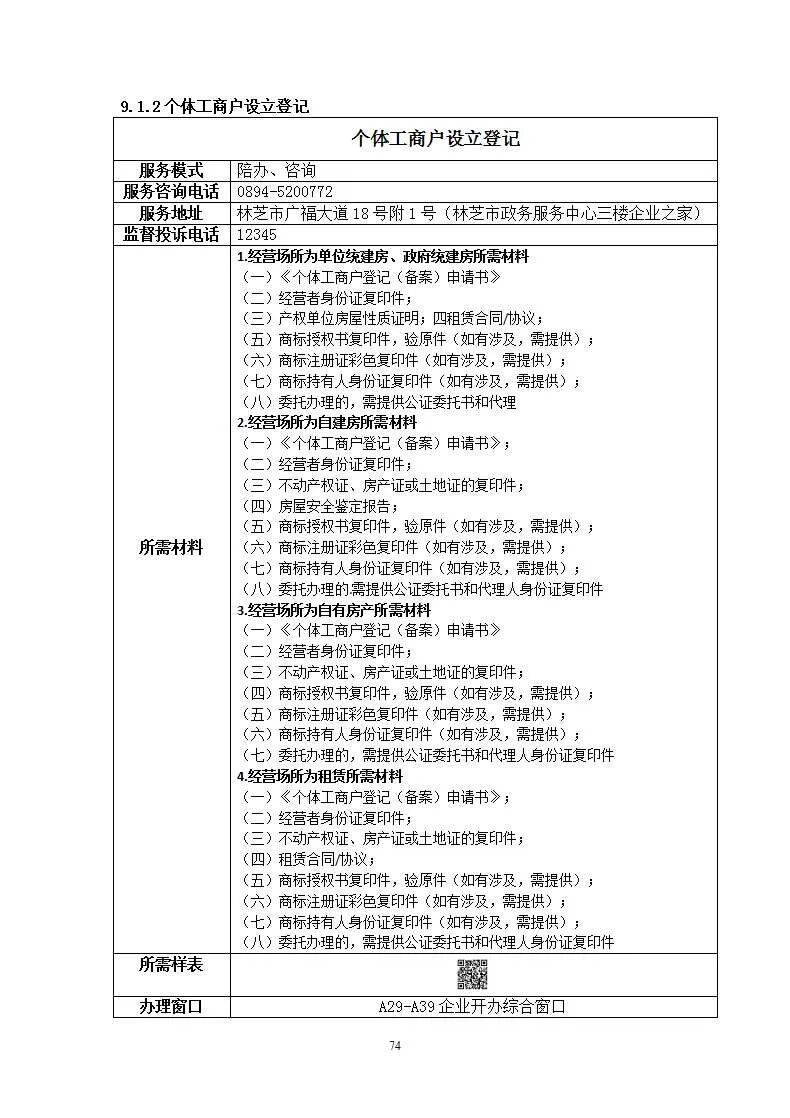
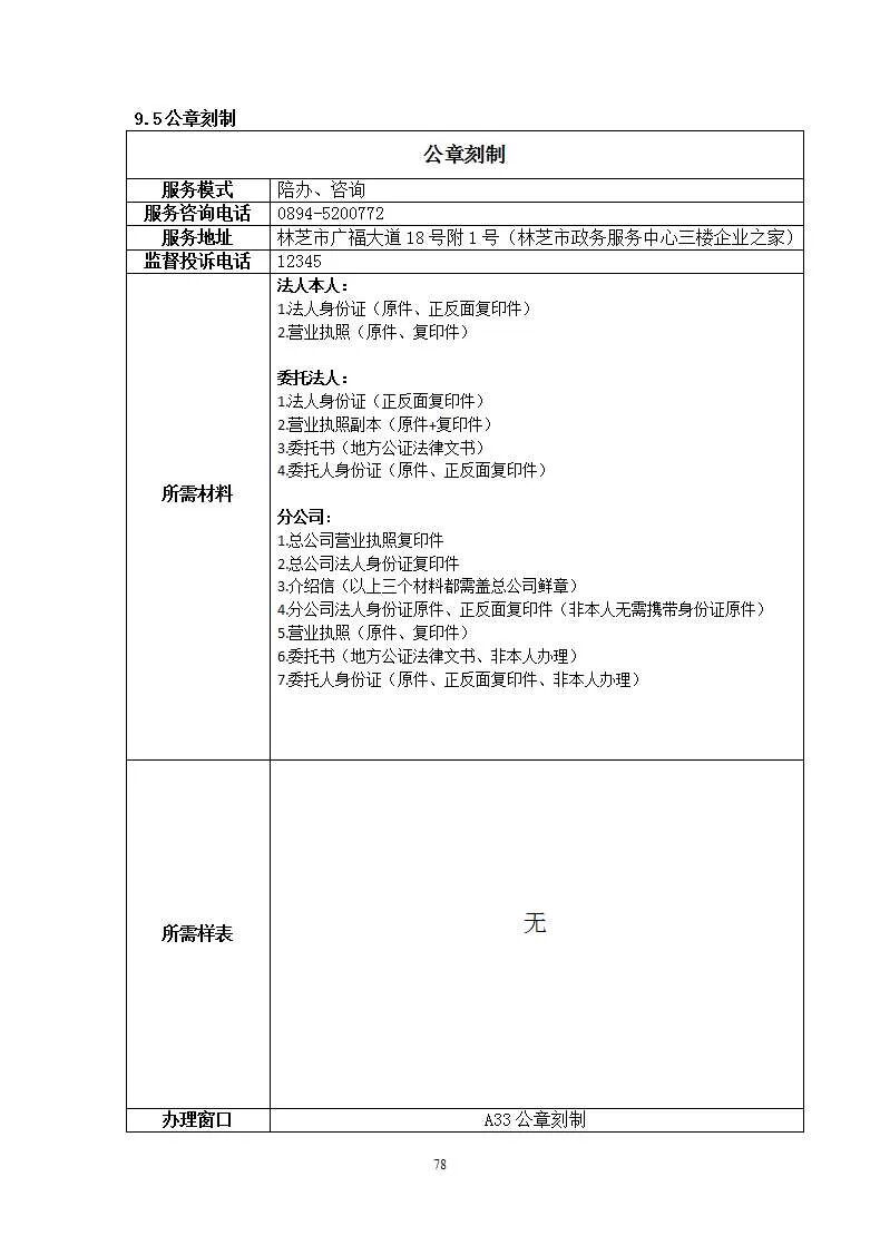
林芝市“企业之家”整合发布“一类事一次办”22个服务事项清单,其中首饰类企业设立登记流程如下。
大家可以按照以下步骤查看和体验~
👉
第一步:市场主体设立登记。
👉
第二步:广告牌、招牌效果图(藏汉双语)审核。
👉
第三步:设置大型户外广告及在城市建筑物、设施上悬挂、张贴宣传品审批
。
👉
第四步: 在街道两侧和公共场地临时性建筑物搭建、堆放物料、占道施工审批。
👉
第五步:公章刻制。
👉
第六步:税务登记信息确认。
👉
第七步:公众聚集场所投入使用、营业前消防安全检查
。
相关附件
【
打印
】
扫一扫在手机打开当前页
相关信息